- 通知公告 当前位置: 学工首页 > 通知公告 > 正文
-
关于表彰第十届辅导员优秀论文的决定
时间:2026-03-20 来源: 作者: 阅读: 次各单位:
为坚持不懈用习近平新时代中国特色社会主义思想铸魂育人,推进新时代立德树人工程,建强建优干得好、留得下、靠得住的“第四支队伍”,推动辅导员队伍专业化职业化专家化发展,学生工作部(处)组织开展了第十届辅导员优秀论文征集和评选活动。
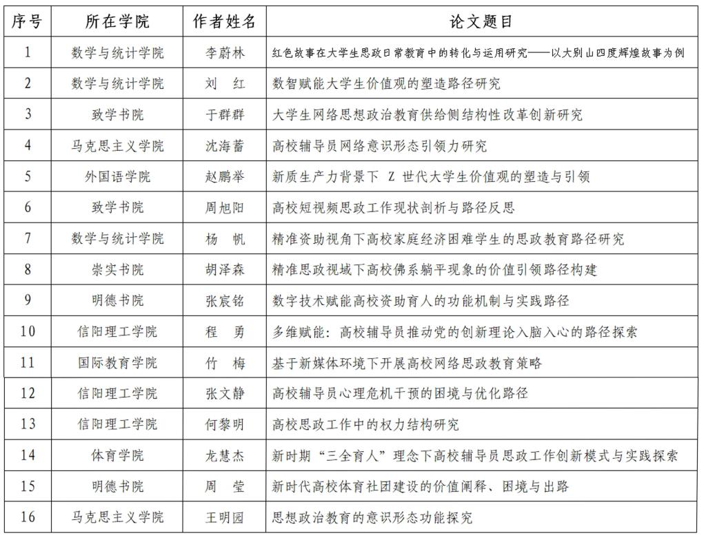
本次评选活动共征集论文83篇,经专家组评审、重复率检测等环节,共评选出优秀论文28篇,其中一等奖5篇、二等奖7篇、三等奖16篇(获奖名单见附件)。希望受表彰的老师珍惜荣誉,再接再厉,持续总结工作经验、加强工作研究、提升理论素养,为进一步推动我校大学生思想政治教育工作再上新台阶做出更大的贡献。
附件:第十届辅导员优秀论文获奖名单
中共信阳师范大学委员会学生工作部
2026年3月19日
附件:
第十届辅导员优秀论文获奖名单
一等奖

二等奖

三等奖
